
学习贯彻党的二十大精神中央宣讲团正在各地进行宣讲,宣讲团成员中有“新面孔”。
11月3日上午,学习贯彻党的二十大精神中央宣讲团在浙江省杭州市进行宣讲。中央宣讲团成员,中央宣传部副部长,文化和旅游部党组书记、部长胡和平作宣讲报告。11月3日上午,学习贯彻党的二十大精神中央宣讲团在教育系统宣讲。中央宣讲团成员,教育部党组书记、部长怀进鹏作宣讲报告。11月3日下午,学习贯彻党的二十大精神中央宣讲团报告会在湖南长沙举行。中央宣讲团成员,湖南省委书记、省人大常委会主任张庆伟作宣讲报告。
通常,在党代会和中共中央委员会全体会议之后,中央宣讲团会奔赴各地,推动兴起学习贯彻会议精神的热潮。
政知见(微信ID:bqzhengzhiju)注意到,作为二十届中央委员,胡和平、怀进鹏和张庆伟都是首次以“中央宣讲团成员”的身份出现在公开报道中。
此外,三人还有一个共同身份。
在中央有关方面组织编写的《党的二十大报告学习辅导百问》中,胡和平、怀进鹏和张庆伟都是编写人员。
宣讲过程中,三位宣讲团成员都深入地方、高校和生产一线。
浙江
11月3日至4日,胡和平在杭州作宣讲报告后,又先后前往浙江大学、安吉余村,与师生、基层群众代表等交流互动、答疑解惑。
在浙江大学,胡和平与青年师生代表进行宣讲和交流,并对学校师生宣讲团集体备课会进行了指导。
“今天非常高兴又回到浙大,和大家一起学习交流。”他说。
据《浙江日报》报道,领导干部为大学生作形势政策报告,是习近平同志在浙江工作时创立的一项重要制度。有过浙江工作经历的胡和平,曾多次去往浙大。
安吉余村是“绿水青山就是金山银山”理念发源地。在这里,胡和平走进村民潘春林家,坐在院子里作宣讲、话家常、谋发展。
对于余村如何突破发展瓶颈的问题,胡和平说,要在带头坚持绿色发展基础上,加强城乡融合,加强文化建设,特别是突出教育的作用。
湖南
11月3日至4日,张庆伟分别走进长沙清水塘社区、中联重科和湖南师范大学宣讲党的二十大精神,并与大家展开互动交流。
红网报道称,张庆伟到上述三个地方登门宣讲,大有深意。
清水塘社区素有“红色发祥地”之称,这里成立了中国共产党最早的省级支部——中共湖南支部;中联重科是我国装备制造龙头企业,是工程机械湘军代表;选择在湖南师范大学作宣讲报告,则主要与青年和培养老师有关。
政知见(微信ID:bqzhengzhiju)注意到,张庆伟与中联重科企业职工代表座谈交流是在生产车间举行的。座谈前,张庆伟还先去了中大型挖掘机智能化装配生产线,了解挖掘机产品生产工艺,听取公司产品研发、智能制造、企业党建等情况介绍。
教育系统
11月3日,怀进鹏分别在国家教育行政学院和北京师范大学宣讲。
11月4日,他还在教育部主持召开了“学习贯彻党的二十大精神 统筹推进教育、科技、人才工作”座谈会。
北京大学校长龚旗煌、清华大学校长王希勤、中国人民大学校长林尚立、北京师范大学校长马骏、中国农业大学校长孙其信、同济大学校长陈杰、浙江大学校长吴朝晖、西安交通大学校长王树国、兰州大学校长严纯华、哈尔滨工业大学校长韩杰才、中国科学技术大学校长包信和、西湖大学校长施一公、南方科技大学校长薛其坤、东南大学常务副校长吴刚、华北电力大学校长杨勇平等围绕会议主题进行发言。
根据此前发布的《中共中央关于认真学习宣传贯彻党的二十大精神的决定》,从现在起到明年年初,要在全国范围内集中开展党的二十大精神宣讲活动。
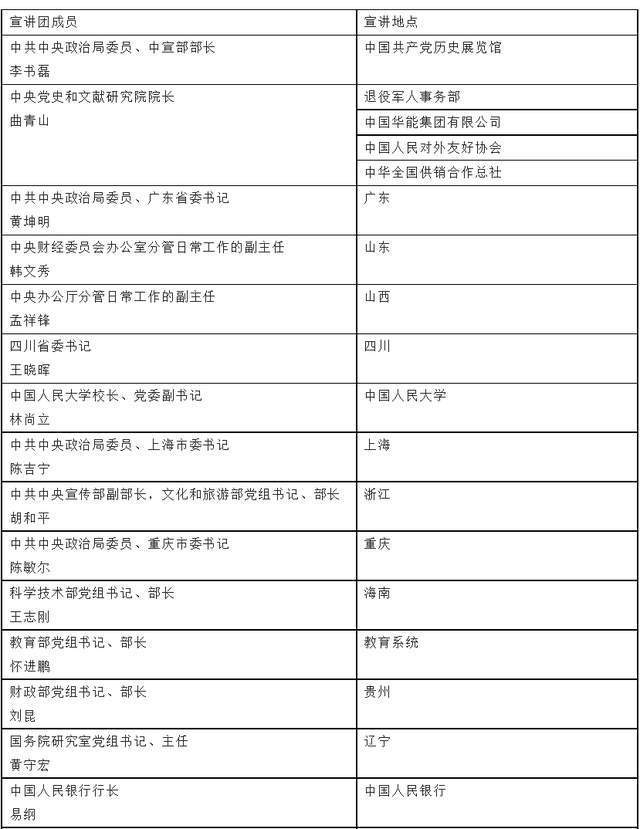
据政知君不完全统计,按出现在公开报道中的时间,目前披露的中央宣讲团成员有:
资料 | 新华社、央视新闻等
【版权声明】本文著作权归北京青年报独家所有,未经授权,不得转载。
文/北京青年报记者 董鑫
编辑/赵红信






