
今天的话题,是土壤普查。
2月22日,国务院第三次全国土壤普查领导小组会议暨全国土壤普查动员部署电视电话会议召开。
就在同一天,中央一号文件发布,其中在全面完成高标准农田建设阶段性任务中,有这么一句话——启动全国第三次土壤普查。
40年未开展
提到普查,很多人都知道人口普查。
在2020年,国务院开展了第七次全国人口普查。根据公开资料显示,人口普查是每10年进行一次。
那土壤普查呢?
政知君注意到,2022年2月16日,国务院曾发布了一份关于开展第三次全国土壤普查的通知。
通知中提到,土壤普查对象为全国耕地、园地、林地、草地等农用地和部分未利用地的土壤;普查内容为土壤性状、类型、立地条件、利用状况等。
根据《中国资源科学百科全书》介绍,新中国成立以来开展过两次全国性土壤普查:第一次是1958~1960年;第二次是在1979年。
第三次土壤普查也有现实意义。
在2021年4月,农业农村部农田建设管理司一级巡视员陈章全曾对媒体介绍,自第二次全国土壤普查以来,我国约40年未开展土壤普查,原有数据已不能准确反映当前耕地质量状况,难以适应精准管理需求。
“黑土地变薄、变瘦、变硬,长江中下游、西南区、华南区土壤酸化,西北灌溉区、滨海区、松嫩平原西部盐碱化,都需要解决。”
去年两会期间,全国人大代表、中国科学院南京土壤研究所所长沈仁芳带来建议,尽快启动第三次全国土壤普查,对我国土壤状况进行“全面体检”。
沈仁芳代表表示,“我国土壤资源家底不清、状况不明,严重制约我国粮食安全和农业绿色转型”。
他说,目前我国已建立了结构合理、具有国际竞争力的土壤科技队伍,具备开展土壤普查的技术支撑体系,“实施第三次全国土壤普查的条件已经成熟”。
将历时4年
接下来的问题是,开展土壤普查的时间是如何安排的?
根据国务院安排,土壤普查时间为2022至2025年——
2022年完成普查技术、规范、物资等准备,开展全国性试点;
2023至2024年全面铺开普查,并形成阶段性成果;
2025年开展普查数据审核、成果汇总、验收与总结,全面完成普查任务。
需要说明的是,土壤普查是一项重要的国情国力调查,涉及范围广、参与部门多、工作任务重、技术要求高。
为加强组织领导,国务院成立第三次全国土壤普查领导小组,负责普查组织实施中重大问题的研究和决策。
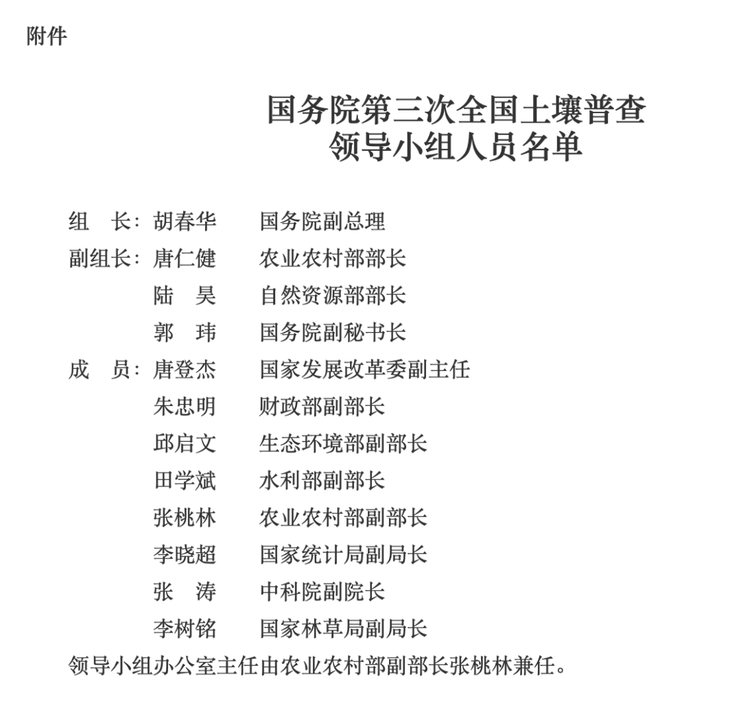
官方披露的信息显示,小组组长是国务院副总理胡春华,副组长有3人,分别是农业农村部部长唐仁健,自然资源部部长陆昊,国务院副秘书长郭玮。
成员共8人,分别是国家发展改革委副主任唐登杰,财政部副部长朱忠明,生态环境部副部长邱启文,水利部副部长田学斌,农业农村部副部长张桃林,国家统计局副局长李晓超,中科院副院长张涛,国家林草局副局长李树铭。
国务院的通知提到,各省级人民政府是本地区土壤普查工作的责任主体,要加强组织领导、系统谋划、统筹推进,确保高质量完成普查任务。
地方各级人民政府要成立相应的普查领导小组及其办公室,负责本地区普查工作的组织实施。各省(自治区、直辖市)按照统一要求,结合本地区实际编制实施方案,报领导小组办公室备案。
本次土壤普查经费由中央财政和地方财政按承担的工作任务分担。
时间紧、任务重、要求高
就在2月22日,国务院第三次全国土壤普查领导小组会议暨全国土壤普查动员部署电视电话会议召开。
这次会议提到,要认真贯彻习近平总书记重要指示精神,按照党中央、国务院决策部署,强化责任、细化措施,高质量完成土壤普查任务,为提高农业综合生产能力、确保国家粮食安全提供可靠支撑。
这是上述小组成立之后,首次召开会议部署工作。
会议明确提出了几点要求,其中第一个就是“必须将质量作为第一位的要求贯穿始终”。
此外还提到:
要突出普查重点,切实查清耕地、园地和与农业生产相关的林地、草地以及与可开垦耕地资源相关的未利用地的土壤情况。
要规范有序开展普查,严格按照普查方案实施,规范各项业务流程,建立全国统一的土壤资源台账。
要全面加强质量管理,严明工作纪律,确保普查数据真实准确、质量可靠。
要充分吸收科研院所和社会力量参与,切实用好现代普查技术、装备和已有成果,确保如期完成普查任务。
胡春华强调,土壤普查时间紧、任务重、要求高,必须加强组织领导,强化工作机制执行。各地要精心组织,加大普查保障和督促检查力度。各有关部门要认真履职尽责,加强协作配合,形成共同做好普查工作的强大合力。
资料|新华社 人民网 央视等
【版权声明】本文著作权归北京青年报独家所有,未经授权,不得转载。
文/北京青年报记者 孟亚旭
编辑/马晓晴
校对/罗晶






