终止上市近3年后,市值一度超过2000亿元的信威集团(R信威1,400106),走向了破产。
4月19日晚,信威集团的主办券商海通证券再次发出风险提示公告。公告显示,信威集团管理人已于今年4月11日收到北京市第一中级人民法院《民事裁定书》,法院于4月9日裁定宣告公司破产。
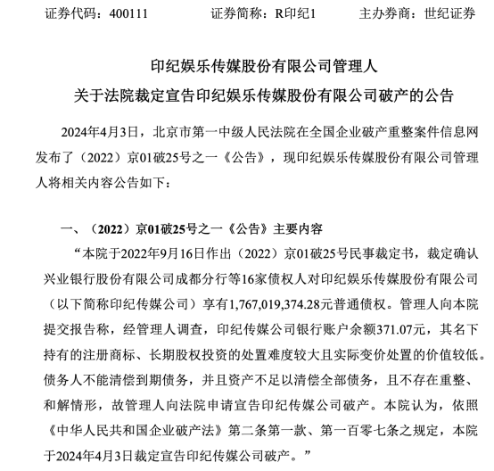
近期,同样退市后转入股转系统退市板块交易的印纪传媒(R印纪1,400111),也被法院裁定宣告破产,经管理人查询,印纪传媒银行账户余额仅剩371.07元。
信威集团负债近百亿
全国企业破产重整案件信息网信息显示,北京市第一中级人民法院(下称北京一中院)于4月9日裁定宣告北京信威科技集团股份有限公司破产。
公告显示,北京一中院于2021年12月17日裁定受理信威集团破产清算一案。法院于2022年8月15日、2023年12月1日作出民事裁定书,裁定确认北京近岭资本管理有限公司等债权人的债权,金额共计68.77亿元。
法院于2024年3月29日收到管理人提交的申请,申请显示,经评估,截至2021年12月31日,信威集团总资产的清算价值约为5亿元。经审计,截至2021年12月31日,信威集团资产5.63亿元,负债总额95.3亿元,净资产为-89.67亿元,已经资不抵债。
由于无人对信威集团提出重整或和解申请,信威集团管理人申请法院宣告信威集团破产。北京一中院认为,信威集团不能清偿到期债务,并且资产不足以清偿全部债务,无人提出重整或和解申请,已具备宣告破产的法定条件,依法裁定公司破产。
2021年6月1日,信威集团终止上市。此后,公司转入全国股转系统退市板块进行股份转让。信威集团在股转系统挂牌后,发出的第一份正式公告,就是关于公司被裁定受理破产清算申请的公告。
公告提到,北京近岭资本管理有限公司以公司不能清偿到期债务,且明显缺乏清偿能力为由,向北京一中院申请对公司进行破产清算。信威集团当时表示,将继续推进乌克兰航空发动机资产的收购事项,争取早日消除破产清算因素,但未能如愿。
2022年9月,信威集团管理人启动了破产清算意向投资人预招募,虽有一家企业法人向管理人提交了报名材料,但此后,管理人未能收到该报名企业法人出具的《参与重整投资及保密承诺函》,也未收到其缴纳的报名保证金,据此视为放弃参与预招募投资人遴选资格。
市值曾超2000亿元
信威集团前身为中创信测,于2003年7月在上交所上市。2014年7月,中创信策向北京信威通信技术股份有限公司部分股东发行股份购买资产,构成借壳上市。信威集团主营业务为海外电信网络的研发、生产、销售及服务。
信威集团在A股上市期间,公司及其实控人王靖涉足的多项“海外超级业务”吸引了大众目光。其中最具故事性的莫过于王靖的尼加拉瓜人工运河项目。
2013年6月,尼加拉瓜政府和王靖控制的HKND集团签署尼加拉瓜运河建设、运营项目框架协议书。按照协议,这条跨洋运河将在2014年底动工,力争不超过6年时间实现全线通航。
2015年,在该项目饱受质疑期间,信威集团曾澄清,该项目是由王靖100%持股的公司参与,与上市公司相互独立,不存在投资关系和资金占用,公司同时否认了该项目工程延迟的情况。
在诸多“超级业务”加持下,信威集团的股价也一度受到资金追捧。2015年6月,信威集团股价最高超过67元/股,市值一度高达2000亿元。
但信威集团的繁荣,最终被证明只是一场“泡影”。2022年5月,信威集团因涉嫌信披违法违规,被证监会立案。2023年12月,北京证监局行政处罚决定书显示,信威集团连续多年财务造假。
其中,2014年虚增收入7855.97万元;2015年虚增收入21.1亿元,虚增利润总额不少于18.3亿元;2016年虚增收入27亿元,虚增利润总额不少于22亿元;2017年虚增收入7143万元。2018年、2019年,信威集团分别多计资产减值损失、信用减值损失14.4亿元,15.4亿元。
北京证监局决定,对信威集团责令改正,给予警告,并处以900万元的罚款;对信威集团实控人王靖给予警告,并处以1500万元的罚款;对时任董事、副总裁兼财务总监余睿,时任副总裁刘昀给予警告,并分别处以150万元的罚款。
此外,王靖被采取终身证券市场禁入措施;余睿、刘昀分别被采取10年证券市场禁入措施。《市场禁入决定书》还显示,应当事人王靖、余睿、刘昀的要求,证监局举行了听证会,但王靖本人未出席亦未委托代理人出席听证会、未提交陈述申辩材料。
因连续亏损、净资产为负、财报被出具无法表示意见审计报告等情形,信威集团于2021年6月1日被终止上市。
印纪传媒退市后破产
近期被宣告破产的退市公司,不止有信威集团。4月9日,印纪传媒管理人发出公告,法院裁定公司破产。
公告显示,北京一中院于2022年9月16日作出《民事裁定书》,裁定确认兴业银行成都分行等16家债权人对印纪传媒享有17.67亿元普通债权。
管理人向法院提交报告称,经调查,印纪传媒公司银行账户余额371.07元,其名下持有的注册商标、长期股权投资的处置难度较大且实际变价处置的价值较低。债务人不能清偿到期债务,并且资产不足以清偿全部债务,且不存在重整、和解情形,故管理人向法院申请宣告印纪传媒破产。北京一中院于2024年4月3日裁定宣告印纪传媒破产。
印纪传媒是一家影视内容制作公司。公司曾参与制作、投资、出品包括《环形使者》《钢铁侠3》《建国大业》《杜拉拉升职记》《北平无战事》《大军师司马懿之军师联盟》等众多热门影视剧。
2015年,印记传媒股价一度超过44.6元,市值近500亿元。公司实控人肖文革持股市值最高时超过300亿元,被称之为“四川首富”。
不过,2018年,印纪传媒收入断崖式下跌,亏损近18亿元。当年下半年,公司业务几乎停滞。同时,公司发生大额债务违约、诉讼,导致银行账户被冻结,并触发风险警示。
随着问题的集中爆发,印纪传媒股价也持续大跌。2019年8月15日至2019年9月11日,印纪传媒连续20个交易日收盘价低于1元。公司于2019年11月29日被终止上市。
更早之前,上市公司退市进入股转系统交易后破产的案例已经发生多起,这些公司的股票也终止转让。
去年8月,凯乐科技(R凯乐1,400158)被湖北省荆州市人民法院裁定宣告破产。2023年8月29日,凯乐科技收到全国股转系统下发的决定,公司股票自2023年8月29日起终止在退市板块转让。
2021年7月,退市的海润光伏(海润1,400074)被江苏省江阴市人民法院宣告破产。2021年9月8日起,公司股票终止在退市板块转让。
编辑/范辉

