这项创新任务北京41个项目入围 数量全国居首|北京经济新航标
北京青年报客户端
2025-12-10 20:34
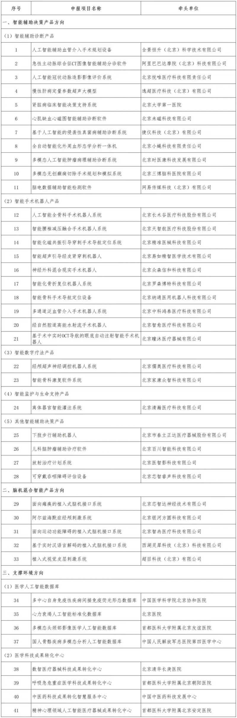
12月10日,北京青年报记者从北京市经信局了解到,近日,工业和信息化部科技司、国家药品监督管理局医疗器械注册管理司对2025年人工智能医疗器械创新任务揭榜挂帅入围单位名单进行了公示,全国共182个项目入选,北京市41个项目入围,其中,智能辅助诊断产品28个、脑机混合智能产品5个、支撑环境方向产品8个,入选数量居全国首位,远超第二名,显示出北京在人工智能医疗器械领域的技术引领地位与产业集聚优势。
本次揭榜挂帅聚焦智能辅助诊断产品、脑机混合智能产品、支撑环境三个重点方向,通过公开张榜征集解决方案,遴选出一批掌握核心算法技术、具备场景落地能力的单位集中攻关,实现高端智能医疗设备的自主可控和临床转化突破。
在申报企业入围揭榜单位并完成攻关任务后,揭榜优胜单位后续将得到融资、审评、注册、入院等相应政策支持,加速北京市人工智能医疗器械产品的临床应用与产业化进程,进一步巩固首都在医疗科技创新领域的核心地位。
文/北京青年报记者 温婧
编辑/周超
相关阅读
怀柔区打造这项产业集聚区|北京经济新航标
北京青年报客户端 2025-11-20
推动首都高质量发展 | 本市“揭榜挂帅”3种电力场景具身智能人 从根本上提升工艺水平
北京青年报 2025-09-30
北京第三家药品医疗器械创新服务站挂牌丨北京经济新航标
北京青年报客户端 2025-09-09
第三家!北京药品医疗器械创新服务站大兴站挂牌|北京经济新航标
北京青年报客户端 2025-09-09
今年上半年我国创新药和医疗器械同比增59%和87%
央视新闻 2025-07-07
国家药监局推出10项举措 支持高端医疗器械创新发展
北京青年报客户端 2025-07-03
“AI+器械监管”北京今年将推出六项医疗器械创新审评举措|北京经济新航标
北京青年报客户端 2025-04-21
北京市备案123款大模型产品,数量全国第一 | 北京经济新航标
北京青年报客户端 2025-04-09
最新评论


