汇才保险代理被立案调查
北京青年报客户端
2025-03-12 09:48
一家拥有15年历史的保险代理机构正面临生死劫。
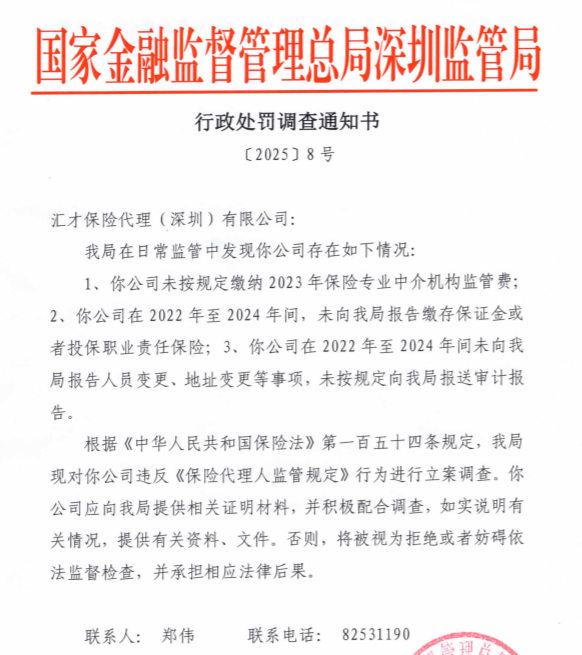
日前,深圳金融监管局发布公告,汇才保险代理(深圳)有限公司(下称“汇才保险”)因涉嫌未缴纳监管费、未缴存保证金等多项严重违规行为,已被正式立案调查。这家曾头顶"首批港资保险代理"光环的企业,如今却陷入失联、欠费、股权流拍的多重困境。
据公告透露,由于目前无法通过其他方式联系到该公司,深圳金融监管局通过公告方式责令其于2025年4月10日前提供2022至2024年间已缴存保证金或投保职业责任保险的相关证明材料,并积极配合调查,如实说明情况,提供所需资料和文件。若未按要求执行,将被视为拒绝或妨碍依法监督检查,并需承担相应法律后果。
公开资料显示,汇才保险是一家成立于2010年的保险代理公司,是首批经中国保监会批准在内地成立的保险代理公司,主要在广东省内从事保险代理业务,包括代理销售保险产品、收取保费、协助理赔等。
然而,如今的汇才保险不仅陷入了严重的法律与监管危机,更面临着严重的经营困境。
北青金融注意到,曾经估值高达百万的港资牌照,如今正逐渐被资本市场所遗弃。阿里拍卖平台记录显示,汇才保险96%的股权在多次拍卖后仍无人问津,其评估价也从最初的30万元一路下跌至24万元,即便如此,依旧未能吸引到任何买家。
目前,保险中介行业竞争激烈,监管力度持续加强,市场洗牌已不可避免。那些规模较小、利润微薄、管理不规范的机构正面临着前所未有的挑战,随时可能被市场淘汰。北青金融将持续关注汇才保险的后续情况。
编辑/范辉
相关阅读
文人笔下的大运河,越千年,读不完...
绍兴文旅发布 2025-06-24
长期主义的包柜:不需要伺候的包包有多舒心
北京青年报客户端 2024-12-28
孙红梅已任安徽省委组织部部长
北京青年报政知圈 2024-12-23
圣诞浓度1000%,上街打卡预制圣诞朋友圈!
北京青年报客户端 2024-12-23
近期大热巴恩风的穿搭指南来啦~演绎都市游牧时尚
北京青年报客户端 2024-12-06
中国军号今天专门把这个消息告诉他
北京青年报政知圈 2024-11-25
当初看不上的勃肯鞋和UGG,现在“高攀不起”
北京青年报客户端 2024-11-22
投连险遭大规模退保超40亿 弘康人寿前三季度保费净利双双跳水
北京青年报客户端 2024-11-19
最新评论

