履新一个多月后,杨晓超多了一个新身份
北京青年报客户端 2023-04-26 21:57

4月26日上午,十四届全国人大常委会第二次会议在北京人民大会堂闭幕。会议经表决,通过了新修订的反间谍法、青藏高原生态保护法。国家主席习近平分别签署第4、5号主席令予以公布。赵乐际委员长主持闭幕会。

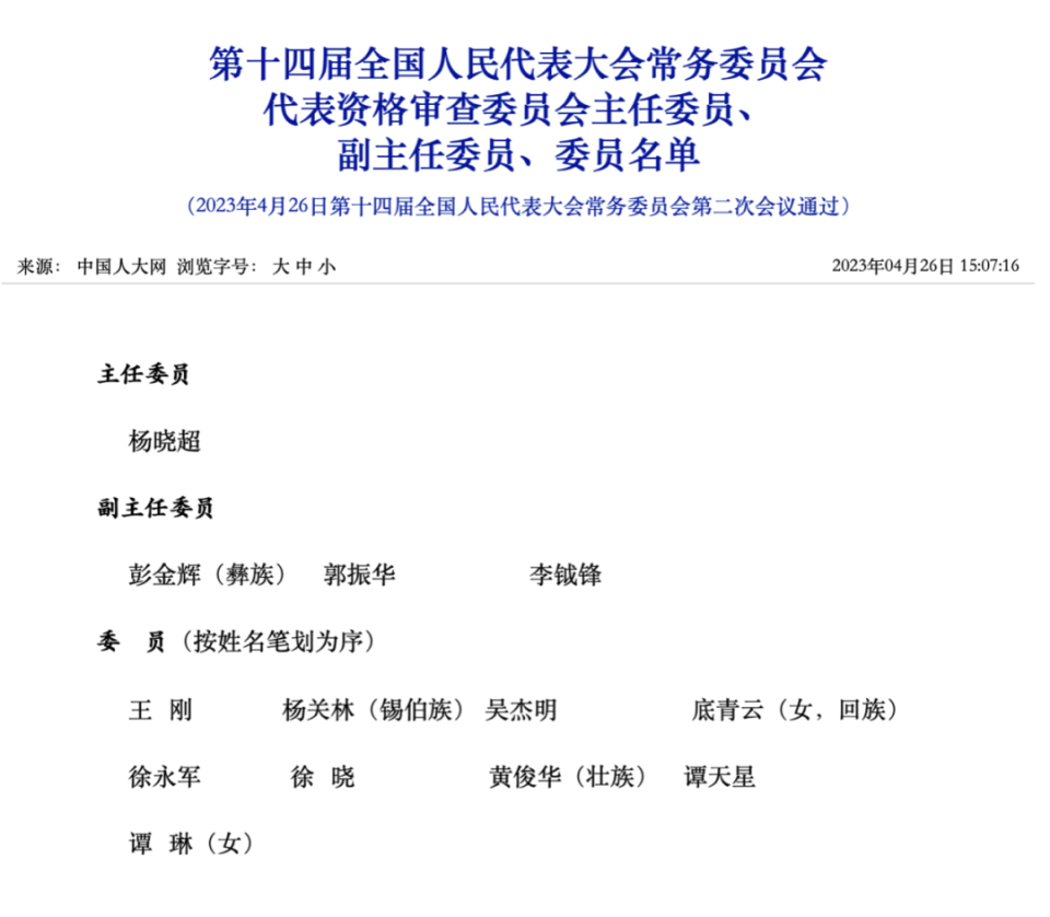
本次会议还表决通过了第十四届全国人大常委会代表资格审查委员会主任委员、副主任委员、委员名单。

名单公布

4月26日,中国人大网公布了名单:

名单显示,第十四届全国人大常委会代表资格审查委员会主任委员是杨晓超。除了主任委员之外,代表资格审查委员会设置了副主任委员3人,委员9人。

杨晓超,男,汉族,1958年11月生,江苏南京人,1977年3月参加工作,1990年12月入党,首都经济贸易大学经济系会计学专业毕业,在职研究生学历,经济学硕士学位,高级审计师,会计师。

公开资料显示,他曾长期在北京市工作,后到了中央纪委,历任中央纪委秘书长,中央纪委副书记、秘书长,国家监委副主任,中央巡视工作领导小组成员等。

今年3月,杨晓超任第十四届全国人大监察和司法委员会主任委员。监察和司法委员会是十四届全国人大设立的10个专门委员会之一。

如今,杨晓超再度履新。

此前,吴玉良曾任第十三届全国人大常委会代表资格审查委员会主任委员。

5年前(2018年4月27日),第十三届全国人大常委会第二次会议通过第十三届全国人大常委会代表资格审查委员会主任委员、副主任委员、委员名单。名单显示,吴玉良任主任委员。

和杨晓超一样,吴玉良也有纪委工作经验,他曾任中央纪委常委、秘书长,中央纪委副书记等,2018年3月获任十三届全国人大监察和司法委员会主任委员。

代表资格审查委员会

全国人大常委会代表资格审查委员会,是全国人大常委会设立的专门负责代表资格审查及其相关工作的常设机构。

根据全国人大组织法规定,全国人大代表选出后,由全国人大常委会代表资格审查委员会进行审查。

全国人大常委会根据代表资格审查委员会提出的报告,确认代表的资格或者确定个别代表的当选无效,在每届全国人民代表大会第一次会议前公布代表名单。

根据代表法第四十八条的规定,全国人大代表有下列情形之一的,即因刑事案件被羁押正在受侦查、起诉、审判的;被依法判处管制、拘役或者有期徒刑而没有附加剥夺政治权利,正在服刑的,暂时停止执行代表职务,由代表资格审查委员会向全国人大常委会报告。

根据代表法规定,全国人大代表有特定情形的,代表资格终止。

这些情形包括代表辞职被接受的;未经批准两次不出席本级人大会议的;被罢免的;丧失中国国籍的;依照法律被剥夺政治权利的;丧失行为能力等。

县级以上的各级人民代表大会代表资格的终止,由代表资格审查委员会报本级人民代表大会常务委员会,由本级人民代表大会常务委员会予以公告。

在反腐的大背景下,有不少“老虎”的全国人大代表资格终止。

比如,2022年6月,第十三届全国人民代表大会常务委员会第三十五次会议通过了代表资格审查委员会关于个别代表的代表资格的报告。

报告中提到,由辽宁省选出的第十三届全国人大代表,辽宁省人民政府原副省长郝春荣,因涉嫌严重违纪违法,2022年4月21日,辽宁省第十三届人大常委会第三十二次会议决定罢免其第十三届全国人大代表职务。

依照《中华人民共和国全国人民代表大会和地方各级人民代表大会代表法》的有关规定,郝春荣的代表资格终止。

再比如,2021年8月,第十三届全国人大常委会第三十次会议通过了代表资格审查委员会关于个别代表的代表资格的报告。

报告中提到,由黑龙江省选出的第十三届全国人民代表大会代表,河南省委原常委、政法委原书记甘荣坤(当选第十三届全国人民代表大会代表时任黑龙江省委常委、政法委书记),涉嫌严重违纪违法,2021年6月24日,黑龙江省第十三届人大常委会第二十六次会议决定罢免甘荣坤的第十三届全国人民代表大会代表职务。

依照《中华人民共和国全国人民代表大会和地方各级人民代表大会代表法》的有关规定,甘荣坤的代表资格终止。

资料 | 新华社 人民网 央视等

【版权声明】本文著作权归北京青年报独家所有,未经授权,不得转载。

文/北京青年报记者 孟亚旭
编辑/赵红信

相关阅读
十四届全国人大常委会第十三次会议在京闭幕
新华社 2024-12-25
十四届全国人大常委会第十二次会议在京闭幕,决定任命刘伟为交通运输部部长
新华社 2024-11-08
李钺锋、王善平的全国人大代表资格终止
中国人大网 2024-06-28
十四届全国人大常委会第八次会议2月26日至27日在京举行
央视新闻 2024-02-26
现场画面!《新闻联播》报道,李鸿忠监誓,王毅等人宣誓
北京青年报客户端 2023-09-01
铁凝多了一个新身份
北京青年报客户端 2023-08-02
全国人大常委会拟设立代表工作委员会
@人民法院报 2023-06-26
一个月内,张军、应勇、贺荣先后与他见面,所为何事?
政知见 2023-05-15
最新评论