国务院副总理张国清,首次以这一身份部署工作
北京青年报客户端 2023-07-31 21:49

据新华社消息,7月30日,全国安全生产电视电话会议在京召开,国务院副总理、国务院安委会主任张国清出席会议并讲话,国务委员、国务院安委会副主任王小洪主持会议。

上述消息显示,张国清已任国务院安委会主任,王小洪已任国务院安委会副主任。

会议提到,要重拳出击“打非治违”,对性质恶劣、社会影响大、冲击人民群众安全感的事故以及瞒报谎报事故等提级调查,严查快办。

国务院副总理担任安委会主任

国务院安全生产委员会成立于2003年。

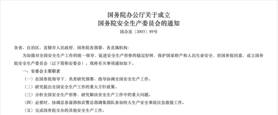
2003年10月,国办发布了《关于成立国务院安全生产委员会的通知》。

通知中提到,为加强对全国安全生产工作的统一领导,促进安全生产形势的稳定好转,保护国家财产和人民生命安全,经国务院同意,成立国务院安全生产委员会。

首任国务院安委会的主任是时任国务院副总理黄菊。

当时的通知中提到,安委会的职责包括在国务院领导下,负责研究部署、指导协调全国安全生产工作;研究提出全国安全生产工作的重大方针政策等。

在过去的这些年,国务院安委会组成人员几经调整。

2018年7月,国办发布通知称,根据机构设置、人员变动情况和工作需要,国务院决定对国务院安委会作相应调整。

通知显示,国务院安委会的主任由时任国务院副总理刘鹤担任;副主任有五人,包括时任国务委员王勇、时任公安部部长赵克志、时任应急部党组书记黄明等。

上述通知还提到,安委会办公室设在应急部,承担安委会的日常工作。

去年8月,国务院安委会发布了《关于调整国务院安全生产委员会副主任的通知》。

调整后,应急管理部党委书记王祥喜(2022年9月任应急部部长)接替黄明,担任国务院安委会副主任,兼任国务院安委会办公室主任。

2023年7月30日的全国安全生产电视电话会议显示,国务院副总理张国清已担任国务院安委会主任;王小洪已任国务院安委会副主任。

多说几句。

政知君注意到,这并不是今年首次召开全国安全生产电视电话会议。

1月11月,国务院召开全国安全生产电视电话会议,当时出席会议的是时任国务院副总理、国务院安委会主任刘鹤。

现场

7月30日的全国安全生产电视电话会议,对安全生产工作作出了最新部署。

新闻画面显示,多地政府一把手通过视频参会,包括河北省省长王正谱、浙江省省长王浩、山西省省长金湘军等。

这次会议强调,要坚决贯彻习近平总书记重要指示批示精神,落实李强总理要求,深刻汲取近期事故教训,精准排查整治事故风险隐患,扎实做好安全生产各项工作,切实防范遏制重特大事故发生。

会议还进行了详细部署。

会议要求,杜绝“事后发力”思想,坚持眼睛向下、紧盯一线,下沉监管力量,严格监管执法,以事故多发行业领域、高风险点位等为重点,狠抓终端末梢主体责任落实、风险起底排查、隐患治本除根。

会议还特别强调了责任倒查机制。

要严格执行责任倒查机制,推动追责问责向前延伸,确保排查整治全面覆盖、深查真改。

要重拳出击“打非治违”,对性质恶劣、社会影响大、冲击人民群众安全感的事故以及瞒报谎报事故等提级调查,严查快办。

会议强调,要全面开展燃气安全大起底、大整治,针对问题气、问题瓶、问题阀、问题软管、问题管网、问题环境等关键环节,明确责任、直捣病灶,坚决遏制燃气事故多发势头。

就在这次会议召开当天,山西省联合调查组发布了《关于代县精诚矿业矿工死亡瞒报事件调查处置情况的通报》。

通报显示,到2022年发生“9·1”滑塌事故前,精诚矿业先后瞒报生产安全事故40起、死亡矿工43人。

截至目前,已对16名涉嫌严重违纪违法的公职人员立案审查调查并采取留置措施。

多地政府一把手部署

在国务院召开会议之后,7月30日,多地省级政府一把手部署了本省份的安全生产工作,包括北京市市长殷勇、河北省省长王正谱、山西省省长金湘军、上海市市长龚正、安徽省省长王清宪、江西省省长叶建春、湖北省省长王忠林、海南省省长刘小明、西藏自治区主席严金海等。

多位省级政府一把手对燃气安全、建筑施工等提出了要求。

北京市的会议要求,抓好燃气安全全链条、大起底整治,加强质量监管,强化用气场所消防管理,确保不留死角;着力抓好建筑施工安全,针对校园、体育场馆等开展施工质量安全专项检查,严厉打击违法违规行为。

海南省的会议要求,要保持高度警惕,紧盯重点领域、关键环节,强化违规施工行为处理,加强旅游景区安全管理。

山西省的会议强调,突出抓好燃气安全专项整治,加大燃气安全设施检查力度,严格燃气经营、配送、使用等环节安全监管。

另外,山西还特别提到,坚持“四不放过”追责问责,对生产安全事故穿透式责任倒查,做到失职必追责、追责必严肃,坚决杜绝安全生产事故迟报瞒报漏报。

另外,多地还就国务院安委办督查整改工作作出部署。

江西的会议提到,要抓实国务院安委办在江西省督查暗访所查出问题和隐患的整改,举一反三开展全方位、全覆盖的排查整治。

上海的会议提到,对国务院安委会督查组指出的问题,要举一反三,严格监管,绝不能在同样的问题上反复摔跟头。

资料 | 央视 人民网 新华社 各省党报等

【版权声明】本文著作权归政知新媒体独家所有,未经授权,不得转载。

文/北京青年报记者 孟亚旭
编辑/赵红信

相关阅读
政知 | 直面新形势!国务院副总理动员部署,这一专项行动启动
北京青年报政知见 2025-04-24
政知 | 加强战略对接!这一委员会首次开会,国务院副总理出席
北京青年报政知见 2025-04-22
政知 | 着力解决检查走过场等问题!国务院副总理部署,多位省长视频参会
北京青年报政知见 2025-04-08
国务院副总理以这一身份,率中央代表团赴新疆
北京青年报客户端 2024-10-07
国务院副总理南下,赴东南大省
北京青年报客户端 2024-08-16
国务院副总理,再赴东北
北京青年报客户端 2024-08-13
高度警觉、严阵以待!国务院副总理率有关部门赶赴灾区
北京青年报客户端 2024-08-03
重申中央支持!国务院副总理丁薛祥,首次在这一场合提出希望
北京青年报客户端 2023-09-14
最新评论