6月11日,一则“腾讯试点强制6点下班”的消息冲上了微博热搜。
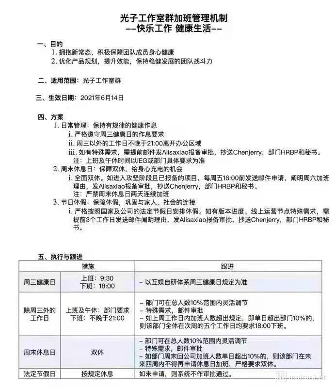
网传腾讯互娱(IEG)旗下光子工作室群发布的“快乐工作健康生活”加班管理机制文件截图显示,6月14日起,光子工作室群严格遵守周三健康日的作息要求,6点下班;周三以外的工作日不晚于9点离开办公室;周末休息日保证双休,如进入攻坚阶段已报备的项目,需发送邮件阐明周六加班理由,抄送部门HRBP、秘书等,严禁周末休息日两天连续加班。
网传的光子工作室群“快乐工作健康生活”加班管理机制文件
对于该消息,腾讯互娱相关负责人表示,为鼓励员工劳逸结合,进一步提升工作效率,同时也更好地关注身心健康,留出更多时间陪伴家人,腾讯互娱光子工作室群推出相关措施。
据悉,腾讯互娱内部有“周三健康日”的传统,鼓励在周三早下班以陪伴家人孩子。
光子工作室群官网显示,光子工作室群成立于2008年,为腾讯互动娱乐事业群(IEG)四大游戏工作室群之一。光子的产品包括《和平精英》《黎明觉醒》《自由幻想》《欢乐斗地主》等。
在职场社交平台脉脉上,光子工作室群这一措施引发热议。有网友表达了赞赏,“希望光子的同事们用这个机会证明不需要996也能提高工作效率,改掉现在互联网企业的风气。”也有认证为某游戏大厂的网友则表示,“9点前离开工位就是开好头吗?我已经975好多年了。”
腾讯旗下光子工作室群是国内顶级的游戏团队之一,但近年来,上海一批新兴游戏企业崭露头角,为吸引人才下了不少功夫。如心动网络不限制打卡、无限期年假、强调“成年人文化”,莉莉丝一项目组分红1.9亿、老板王信文曾言工作和生活要平衡。争夺游戏人才,提供更好待遇,在上海游戏圈已热议过一阵儿。
如此来看,作为行业老大,腾讯现在拿出了少加班的措施以期望提高工作效率、劳逸结合、关注身心健康。但网友们关注的是,这个措施能否有效执行?能执行多久?
来源/澎湃新闻
编辑/樊宏伟


