重磅!二十大开幕会 现场的几个细节
政知见
2022-10-16
+ 关注

10月16日上午10时,中国共产党第二十次全国代表大会在北京人民大会堂开幕。

据向大会新闻中心了解,因大会报告已印发各位代表,请各位代表审查,习近平总书记在开幕会上作口头报告,集中讲党的二十大报告的要点。

与5年前十九大开幕会相比,这次大会时间更短。

政知君注意到,十九大开幕会是在上午九点,报告共历时3个多小时,但今天的会议是10点开幕,一小时50分钟左右就结束了。

在休会之后,大会新闻组开始给记者发放全本的报告,政知君在现场看到,二十大报告的页数共72页。

现场默哀

政知君注意到,会议开幕后,首先是全体起立,奏唱中华人民共和国国歌。之后,与会人员为已故老一辈无产阶级革命家和革命先烈默哀。

李克强说,“在隆重举行中国共产党第二十次全国代表大会的庄严时刻,让我们怀着十分崇敬的心情,为毛泽东、周恩来、刘少奇、朱德、邓小平、陈云等已故老一辈无产阶级革命家和革命先烈默哀。”

《北京党史》(2018年2期)曾刊发过《党的全国代表大会举行默哀仪式源流考》一文。

文中指出,党的全国代表大会举行默哀仪式始于党的六大。

党的六大于1928年在莫斯科召开,这也是自中共成立以来唯一一次在国外召开的党代会。大会开幕式第四项内容是“追悼牺牲了的同志”,提议为革命烈士默哀。

此后的七大没有举行默哀仪式,是在会后召开了革命死难烈士追悼大会。

八大以及十一大以后的党代会则均举行了默哀仪式。

从党的十六大开始,默哀中提到的已故老一辈无产阶级革命家和革命先烈名字固定为“毛泽东、周恩来、刘少奇、朱德、 邓小平、陈云等”。

实到会代表和特邀代表2340人 因事、因病请假39人

在现场,李克强介绍了现场到会的情况,“中国共产党第二十次全国代表大会应到会的代表2296人,特邀代表83人,共2379人,今天因事、因病请假39人,实到会的代表和特邀代表2340人。”

另据中国青年网报道,105岁的党代表宋平就是一位特邀代表。

报道称,105岁的党代表宋平,他是大会主席团常务委员会成员,是一位特邀代表。宋平生于1917年,曾任中共中央政治局常委。宋平在主席台第一排就座,不时翻阅手中的报告。

关于特邀代表出席中共的党代会,《中国共产党组织工作辞典》指出,党的省、自治区、直辖市代表大会,可设特邀代表,省以下党的地方各级代表大会和基层代表大会一律不设特邀代表。

在中共全国党代会上邀请特邀代表出席,这一安排最早见于中共十三大。中共中央党校教授戴焰军曾对中新社表示,“十三大涉及较多新老交接,故有此设计。”

中共十三大时,各选举单位选举产生的十三大代表有1936人,还有中央特邀代表61人,总共有1997名代表,此后这一惯例得以延续。

十四大至十九大的6次党代会,均有特邀代表出席。中共十九大特邀代表有74人。

特邀代表通常是有贡献、有威望的同志。

中国共产党第十四次全国代表大会资格审查委员会关于代表资格审查的报告中曾写道:这次大会参照十三大的做法,中央确定了46位1927年以前入党,并在党内担任过重要领导职务,德高望重的老党员为特邀代表。

邀请一些在工作中长期积累经验的老党员,有助于提高决策的科学性。

需要指出的是,特邀代表具有正式代表同样的权利。

二十大开幕现场,还有许多党外朋友和有关方面负责同志列席。这也是惯例。列席大会的,请多少人,请谁来?这一事项由每次党代会大会主席团第一次会议通过。

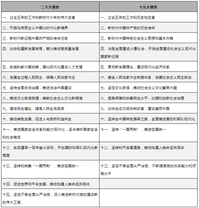
报告共分为15部分

据央视画面显示,习近平总书记在开幕会上作口头报告,报告内容非常全面,涉及到了治党治国治军、内政外交国防、改革发展稳定等方方面面。

报告共分为十五部分,分别是:

五年前的十九大报告,共分为13部分进行了阐述。

政知君注意到,二十大报告将“实施科教兴国战略,强化现代化建设人才支撑”单独作为一部分进行了阐述。

在这一部分还有一些新提法:

教育、科技、人才是全面建设社会主义现代化国家的基础性、战略性支撑。必须坚持科技是第一生产力、人才是第一资源、创新是第一动力,深入实施科教兴国战略、人才强国战略、创新驱动发展战略,开辟发展新领域新赛道,不断塑造发展新动能新优势。

另外,“坚持全面依法治国,推进法治中国建设”“推进国家安全体系和能力现代化,坚决维护国家安全和社会稳定”等也单独作为一部分进行了阐述。

习近平提到,“增强维护国家安全能力,坚定维护国家政权安全、制度安全、意识形态安全,确保粮食、能源资源、重要产业链供应链安全,维护我国公民、法人在海外合法权益,筑牢国家安全人民防线。”

解决台湾问题是中国人自己的事

二十大报告中对涉及台湾的问题着墨不少,并写入了坚决反分裂、反干涉,强调解决台湾问题是中国人自己的事,要由中国人来决定。

报告开头就指出,党的十九大以来的五年,面对“台独”势力分裂活动和外部势力干涉台湾事务的严重挑衅,我们坚决开展反分裂、反干涉重大斗争,展示了我们维护国家主权和领土完整、反对“台独”的坚强决心和强大能力。

我们提出了新时代解决台湾问题的总体方略,促进两岸交流合作,坚决反对“台独”分裂行径,坚决反对外部势力干涉,牢牢把握两岸关系主导权和主动权。

政知君注意到,中共中央台办发言人在就《台湾问题与新时代中国统一事业》白皮书发表谈话时谈到,20多年来特别是中共十八大以来,国家统一理论和对台方针政策持续丰富发展。习近平总书记就对台工作提出一系列重要理念、重大政策主张,形成新时代中国共产党解决台湾问题的总体方略,为对台工作提供了根本遵循和行动纲领。

二十大报告还强调,我们坚持以最大诚意、尽最大努力争取和平统一的前景,但决不承诺放弃使用武力,保留采取一切必要措施的选项,这针对的是外部势力干涉和极少数“台独”分裂分子及其分裂活动,绝非针对广大台湾同胞。

“国家统一、民族复兴的历史车轮滚滚向前,祖国完全统一一定要实现,也一定能够实现!”总书记说。

军队建设和反腐

报告的第十二部分,聚焦的是“实现建军一百年奋斗目标,开创国防和军队现代化新局面”。

十九大报告时的提法是“全面推进国防和军队现代化”,二十大的提法是“开创国防和军队现代化新局面”。

二十大报告提到,要全面加强练兵备战,提高人民军队打赢能力,创新军事战略指导,发展人民战争战略战术,打造强大战略威慑力量体系,增加新域新质作战力量比重,深入推进实战化军事训练。

另外,在加强军队党的建设方面,还特别提到了反腐。

“全面加强人民军队党的建设,确保枪杆子永远听党指挥。健全贯彻军委主席负责制体制机制。建强人民军队党的组织体系,推进政治整训常态化制度化,持之以恒正风肃纪反腐。”

报告的第十五部分,聚焦了“从严治党”——“坚定不移全面从严治党,深入推进新时代党的建设新的伟大工程”。

习近平提到,“全党必须牢记,全面从严治党永远在路上,党的自我革命永远在路上,决不能有松劲歇脚、疲劳厌战的情绪,必须持之以恒推进全面从严治党,深入推进新时代党的建设新的伟大工程,以党的自我革命引领社会革命。”

报告提到,重点纠治形式主义、官僚主义,坚决破除特权思想和特权行为。坚决打赢反腐败斗争攻坚战持久战,腐败是危害党的生命力和战斗力的最大毒瘤,反腐败是最彻底的自我革命。

“只要存在腐败问题产生的土壤和条件,反腐败斗争就一刻不能停,必须永远吹冲锋号,坚持不敢腐、不能腐、不想腐一体推进,以零容忍态度反腐惩恶,决不姑息。”

【版权声明】本文著作权归北京青年报独家所有,未经授权,不得转载。

文/北京青年报记者 孟亚旭 董鑫
编辑/赵红信

相关阅读
习近平等领导同志亲切会见出席党的二十大代表、特邀代表和列席人员
新华社 2022-10-23
房山区各单位组织党员干部积极收听收看党的二十大开幕会
北京青年报客户端 2022-10-17
大兴区清源街道组织党员干部观看党的二十大开幕会
北京青年报客户端 2022-10-17
倍感振奋!北京化工大学师生收听收看党的二十大开幕会
北京青年报客户端 2022-10-17
振奋!北京交大师生关注热议党的二十大开幕会
北京青年报客户端 2022-10-16
顺义区仁和镇党员群众收看党的二十大开幕会
北京青年报客户端 2022-10-16
党的二十大在京开幕 习近平代表第十九届中央委员会向大会作报告
​新华社 2022-10-16
北体师生积极收听收看党的二十大开幕会
北京青年报客户端 2022-10-16
最新评论