各位家长注意了!5月8日-14日,北京各区教委将受理回户籍或家庭实际居住地所在区初中入学申请、审核、登记。
回户籍所在地或家庭实际居住地入学的学生需向毕业学校提出申请,签字确认后通过义务教育入学服务平台审核。转出区审核后,转入区再审核,通过后将信息自动推送到转入区。
各区政策细则,一起来看↓↓
学籍与户籍、家庭实际居住地不在同一区的小学毕业生,申请回户籍、家庭实际居住地升初中,需在规定时间内到户籍、家庭实际居住地所属区办理初中入学审核、登记。回东城区升初中的小学毕业生须具有东城区户籍及东城区房屋产权证(法定监护人持有 )。
本市外区小学六年级应届毕业生回西城区初中入学:法定监护人在西城区具有独立产权房,学生和法定监护人(父母至少一方)均为西城区个人居民户籍;
外省市小学六年级应届毕业生回西城区初中入学:实际居住在西城区,学生和法定监护人(父母至少一方)均为西城区户籍。
符合回西城区升学条件的非西城区小学六年级应届毕业生,登录西城区教育考试中心网站,关注《2024年符合条件的外区、外省市小学六年级应届毕业生回西城区初中入学报名工作的通知》,并根据通知中的时间及要求办理审核手续,审核通过后,根据学生户籍所在地划分学区。可以参加的入学方式为:全区派位入学,特色学校、寄宿学校、民办学校入学,学区登记入学,学区派位入学。未审核通过的学生,将自动退回到学籍所在地,并在学籍所在地升初中。
■ 海淀区学籍的小学毕业生如何办理回户口所在地和家庭实际居住地初中入学手续?
请家长通过毕业小学领取《2024年海淀区办理回户口所在地和家庭实际居住地初中入学手续的通知》,并在规定时间办理手续。■ 外区、外省小学应届毕业生如何办理在海淀区初中入学手续?
家长可登录海淀区教育招生和考试中心网站,按照《2024年在本市外区就读的小学应届毕业生回海淀区初中入学报名工作的通知》《2024年在外省市就读的本市户籍(含按本市户籍对待)小学应届毕业生回海淀区初中入学报名工作的通知》《2024年在外省市就读的非本市户籍小学应届毕业生在海淀区初中入学须知》,结合自身实际情况,在规定时间内办理相关手续。■ 小学毕业生不准备在北京初中入学怎么办?
准备到外省市、国外就读初中的小学毕业生,可以向就读小学提出不在京就读申请,由小学统一登记处理。小学提交后, 海淀区不再保留其初中入学资格。
符合回其他区就读条件的本区小学毕业生,须按照市教委的要求完成申请、审核、登记手续。其他省、自治区、直辖市或本市其他区具有本市户籍的小学六年级毕业生申请回丰台区就读初中的,应具有丰台区户籍或随父母(或其他法定监护人)实际居住在丰台区。
学籍不在石景山区、具有石景山区户籍或其法定监护人在石景山区持有合法房产的小学毕业生,可申请在石景山区升入初中。小学毕业生因家庭住址在本区不同学区内变动,申请到家庭新住址(法定监护人合法房产)所在学区入学,须在规定时间内向现就读小学提出申请,办理审批手续,审核合格的学生在转入学区通过计算机派位进行录取。小学毕业生可申请回户籍或家庭住址所在区升入初中,须在规定时间内向现就读小学提出申请,办理审批手续,审核合格的学生由接收区安排入学,石景山区不再保留其初中入学资格。
具有本市户籍且在门头沟区完成小学教育的学生和在本市外区或外省市完成小学教育且已经办理回门头沟区升入初中手续的学生,按照就近登记、单校划片或多校划片的办法到相应初中学校继续接受义务教育。
小学毕业生可以申请回户籍或家庭实际居住地所在区升入初中。申请到外区就读初中的小学毕业生,须在规定时间内向就读小学提出申请,小学初审合格后,在网上提交申请,全市统一网上审核学生的户籍、家庭实际居住地,审核通过后,再由毕业生学籍所在区和拟转入区分别进行审核,全部审核通过后,该生将由登记部门所在区分配入学,本区不再保留其初中入学资格。
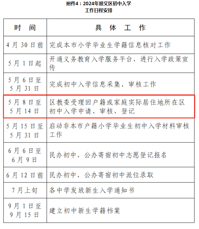
按照市教委的统一安排,5月8日至5月14日各区受理回户籍或家庭实际居住地所在区初中入学的申请、审核、登记工作。学生就读小学需为学生从初中入学服务系统中提交申请,转出区审核通过后,家长可到入学区办理相关手续。请注意办理时间,错过将影响入学。
本市户籍的小学毕业生,根据学生人数、学校分布、学校规模等因素,按就近原则,采用分配或派位的办法升入初中。
要求回户口所在区或到家庭实际居住地所在区升入初中的小学毕业生,须在规定时间内办理手续。
凡在顺义区或外省市完成小学教育的非本市户籍学生,需要在顺义区接受初中教育的,依照《2024年非本市户籍适龄儿童少年在顺义区接受义务教育材料审核实施细则》,由其父母在规定时间内携带有关材料,到居住地所在街道办事处或镇人民政府参加入学资格审核,通过后进入入学程序。
准备升入本市其他区初中的学生:需在5月6日-5月14日向原就读小学申请跨区小升初。5月8日-5月14日根据其他区要求完成确认手续,然后按照其他区要求升初中,不必在顺义区端口进行信息采集。
■ 本市户籍(含按本市户籍对待)小学毕业生,回户籍所在地或房产所在地参加小升初,如何办理手续?
回户籍所在地或房产所在地小升初的学生需向毕业学校提出申请,按相关要求办理手续。
回昌平区小升初的毕业生家长于5月8日至5月14日持《初中入学登记卡》、全家户口簿、身份证、结婚证、出生证明、居住证明(房屋所有权证书或不动产权证书)等材料原件、复印件到昌平区教育招生考试中心义务教育招生办公室现场审核,现场审核通过后登录“义教平台”(网址:https://yjrx.bjedu.cn),选择“昌平区”,点击“外区回昌平就读初中毕业生”进行注册,系统审核通过后家长进行信息补全。■ 在外省就读的本市户籍(含按本市户籍对待)小学毕业生,回户籍地或房产所在地就读初中如何办理入学手续?
在外省市就读的本市户籍(含按本市户籍对待)小学毕业生,回户籍地或房产所在地就读初中,其监护人于5月8日至5月14日登录“义教平台”(网址:https://yjrx.bjedu.cn),选择“昌平区”,点击“外省回昌平就读初中毕业生”进行注册后,完善信息并将小学毕业学校打印盖章的学籍信息卡(带有学生照片及全国学籍号)、全家户口簿、身份证、结婚证、出生证明、居住证明等相关材料上传至“义教平台”。
具有本市户籍小学毕业生,按照规定程序有序升学。全区一贯制学校的小学毕业生直升本校初中;各镇属小学对口直升镇属初中;直属地区其他小学毕业生综合考虑户籍、学籍、住址、回户籍地和居住地等相关信息,综合使用对口直升、登记入学、就近派位与分区域派位等多种途径免试就近入学。
进一步加大直属初中登记入学比例,提供多种选择途径,引导合理入学;非本市户籍小学毕业生申请在本区升学的,父母或者其他法定监护人持本人在京务工就业材料、在京实际住所居住材料、全家户口簿、北京市居住证,参加大兴区在京升学材料审核,审核通过的在本区升学。
在怀柔区申请中学,须满足下列条件之一:
①具有怀柔区户籍的小学六年级毕业生。
②具有本市非怀柔区户籍,在怀柔区有房屋产权家庭的小学六年级毕业生;具有本市非怀柔区户籍的无房家庭,符合在怀柔区连续单独承租并实际居住3年以上,且在住房租赁监管平台登记备案、其父母在怀柔区合法稳定就业3年以上条件家庭的小学六年级毕业生。
③经居住地所在街道办事处、镇乡人民政府审核通过的非本市户籍家庭的小学六年级毕业生。
本区与5月8日—14日受理回户口或家庭实际居住地所在区初中入学申请、审核、登记工作,逾期不予办理。家长持全家户口簿、《房屋所有权证》或《不动产权证书》等相关材料联系学籍所在小学进行初审,符合条件的,学校在初中入学平台上提交转出申请,家长联系考试中心幼小初招生办公室办理审批手续,再联系户口或家庭新住址所在区招生部门办理登记手续,原学籍所在区不再保留其初中入学资格。
回本区就读的,须到区教育考试中心领取“北京市初中入学登记卡”,然后按规定时间和服务片所属学校预约审核时间,按预约时间持有关材料到该校办理入学手续。
学籍在本市外区、户籍或家庭住址在密云区的小学毕业生,申请到密云区中学就读,学生家长须按规定时间到区教委办理登记手续,由区教委安排就近登记入学。
申请到户籍或家庭实际居住地所在区升入初中的本市户籍小学毕业生须在规定时间内向就读小学提出申请,经学籍所在区教委、户籍或家庭实际居住地所在区教委审批通过的,学生信息将流转到接收区入学服务系统并安排入学,原学籍所在区不再保留其初中入学资格。
从外省小学毕业的延庆户籍学生,在规定时间内,由家长持全家户口簿和在延实际住所居住材料,到区教委登记后,按划定的招生范围,安排到相应学校就读。
燕山户籍小学毕业学生及本市非燕山户籍且家庭实际居住地在燕山地区的小学毕业生,可进入燕山地区初中继续接受并完成义务教育。燕山教委将依据适龄学生人数、学校分布、学校规模等因素,按免试、就近原则,安排学生进入初中校继续接受并完成义务教育。
燕山户籍小学毕业学生及本市非燕山户籍且家庭实际居住地在燕山地区的小学毕业生,按《北京市房山区燕山教育委员会关于印发义务教育阶段学区划分调整方案的通知》(燕教政〔2016〕36号)规定,免试、就近升入初中。燕山户籍或家庭实际居住地在燕山,且在燕山以外地区完成小学教育的毕业生,依据《北京市教育委员会关于2024年义务教育阶段入学工作的意见》(京教基二〔2024〕4号)文件中“回户口所在区和家庭实际居住地所在区初中入学”办理申请、审核、登记工作。
①本市户籍、按本市户籍对待及通过“非本市户籍适龄儿童少年在经开区中小学就读审核”的经开区范围小学毕业生。
②已经办理回经开区范围升入初中手续的外区及外省市小学毕业生。
编辑/崔毅飞

