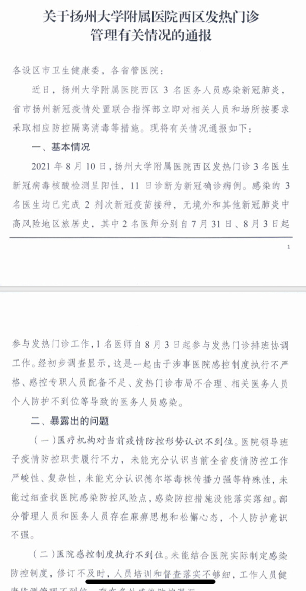
日前,扬州大学附属医院有三名医生已确诊感染新冠肺炎。
江苏省卫健委已下发相关通报,要求各医疗机构提高对疫情防控以及落实院感防控的各项措施。
8月14日晚间、15日下午,扬州市卫健委、扬州大学等机构相关负责人先后向澎湃新闻(www.thepaper.cn)证实了上述信息。
据了解,这三人均系扬州大学附属医院发热门诊医生。
江苏省卫健委在情况通报中也指出,这是一起由于涉事医院“院感制度执行不严格、感控专职人员配备不足、发热门诊布局不合理、相关医务人员个人防护不到位等导致的医务人员感染”。
扬州8月12日发布的相关确诊病例流调报告显示,确诊病例465、466、467三人轨迹的交集为扬州市邗江中路368号,这是扬州大学附属医院(西区)的地址,即是他们共同上班的单位。
他们三人的详细信息如下:
确诊病例465:男,39岁,现住邗江区新港名城花园。确诊病例106密接。活动轨迹:7月31日-8月2日在泰州路45号上班。8月3日-9日在邗江中路368号上班,宿单位宿舍。8月10日新冠病毒核酸检测结果阳性。8月11日被诊断为确诊病例,普通型。
确诊病例466:男,37岁,现住邗江区华鼎星城。确诊病例465密接。活动轨迹:7月31日-8月10日在邗江中路368号上班。8月3日-10日宿单位宿舍。8月11日新冠病毒核酸检测结果阳性,同日被诊断为确诊病例,普通型。
确诊病例467:男,33岁,现住邗江区京华城御景苑。确诊病例465密接。活动轨迹:7月31日在邗江中路368号上班。8月1日下午至世纪联华超市(扬州京华城店)。8月2日-10日在单位上班,8月3日-10日宿单位宿舍。8月10日新冠病毒核酸检测结果阳性。8月11日被诊断为确诊病例,轻型。
从病例轨迹可以看出,确诊病例465 于7月31日-8月2日曾在泰州路45号上班,地图显示该地址为扬州大学附属医院(东区)。他与确诊病例106在8月2日轨迹上有交集,且密切接触过。当天,后者(确诊病例106)曾到该院区发热门诊就诊,新冠病毒核酸检测结果阳性,后来诊断为确诊病例。
扬州当地人士告诉澎湃新闻,扬州大学附属医院的医生出诊不限于一个院区,时常会在东、西两个院区之间流动。
流调报告还显示,确诊病例465从8月3日开始,工作地点由扬州大学附属医院(东区)切换为该医院的西区院,一直上班至8月9日,并住在单位宿舍。其间,他与确诊病例466、467有过密切接触。不料,三人后来都被诊断为新冠肺炎确诊病例。
回溯起来,前述与确诊病例465有轨迹交集的确诊病例106,其实是确诊病例38的密接。确诊病例38是此前舆论聚焦的扬州广陵区湾头镇财政结算中心工作人员王某。
公开的流调轨迹显示,王某去过棋牌室后被感染,随后有40人左右与其密切接触过,虽然其中大部分人(包括确诊病例106)未曾去过棋牌室,但仍被感染。
根据公开报道,扬州本轮疫情出现了两条病毒传播链:一条是“棋牌室传播链”。扬州1号确诊病例毛某宁频繁活动在棋牌室等人员密集场所,造成新冠病毒蔓延。另一条是“核酸检测点传播链”。由于广陵区湾头镇联合村核酸检测点设置不规范,导致多人与王某接触发生聚集性疫情。
作为扬州的龙头医院之一的扬州大学附属医院,出现医务人员感染引发关注。
公开资料显示,扬州大学附属医院是一家综合性三甲医院,其原为扬州市第一人民医院(又称“市人医”),于2016年底划转扬州大学,成为扬州大学唯一直属附属医院,并更名为扬州大学附属医院(扬州市第一人民医院)。
扬州大学附属医院官网介绍,该院现有东、西两个院区(注:东院区俗称市区市人医、西院区俗称西区市人医),实行一院两区一体化管理,开放床位1834张,开放病区40个。
8月14日晚,扬州市卫健委相关负责人答复澎湃新闻称,自8月10日西区市人医(扬州大学附属医院西区)发热门诊三名医生核酸检测呈阳性后,当地就已开始排查密接者、次密集者等重点人群。
8月15日下午,扬州大学附属医院党委副书记、副院长单清向澎湃新闻证实,目前,扬州大学附属医院西区已暂停接诊,而是全部腾空、加以改造,作为扬州新冠肺炎患者定点救助备用医院,随时待命启用。

