10月3日,昆明市纪委监委公开通报2起违规收受礼品礼金问题典型案例,其中提到了“昆明市城建投资开发有限责任公司原党委委员、副总经理毕云强违规收受礼品等问题”。
通报提到,2019年下半年至2024年春节,毕云强多次收受管理服务对象所送烟酒、茶叶等礼品折合共计4.75万元,毕云强还存在其他严重违纪违法问题。
2024年8月,毕云强受到开除党籍、开除公职处分,涉嫌犯罪问题移送检察机关依法审查起诉。
这是官方首次披露,毕云强已被双开。今年3月1日,毕云强涉嫌严重违纪违法,主动投案。
资料图
毕云强供职的昆明城投,系昆明市国资委监管企业。
国家企业信用信息公示系统显示,昆明城投成立于1997年,注册资本39.7亿元,经营范围包括:城市市政公用设施及相关行业投资、开发、咨询;为地方城市建设项目的投资提供服务;建设机械和建筑材料开发、生产与经营;房地产开发与经营;土地整理等。
2023年3月至4月,昆明市委第二巡察组对昆明城投进行了巡察。巡察组发现的问题包括:
贯彻落实中央决策部署和云南省委、昆明市委工作要求不到位,落实深化国有企业改革工作不够有力,推动重点项目建设工作有短板;落实全面从严治党主体责任、监督责任有差距,财务管理不规范;执行“三重一大”决策程序不严格,人才结构不合理;落实审计、巡察等监督方面的整改不到位。
政知君注意到,在毕云强主动投案几个月后,2024年8月15日,昆明市城建投资开发有限责任公司党委书记、董事长杨晓斌被查。
杨晓斌自2016年4月起担任该公司董事长。
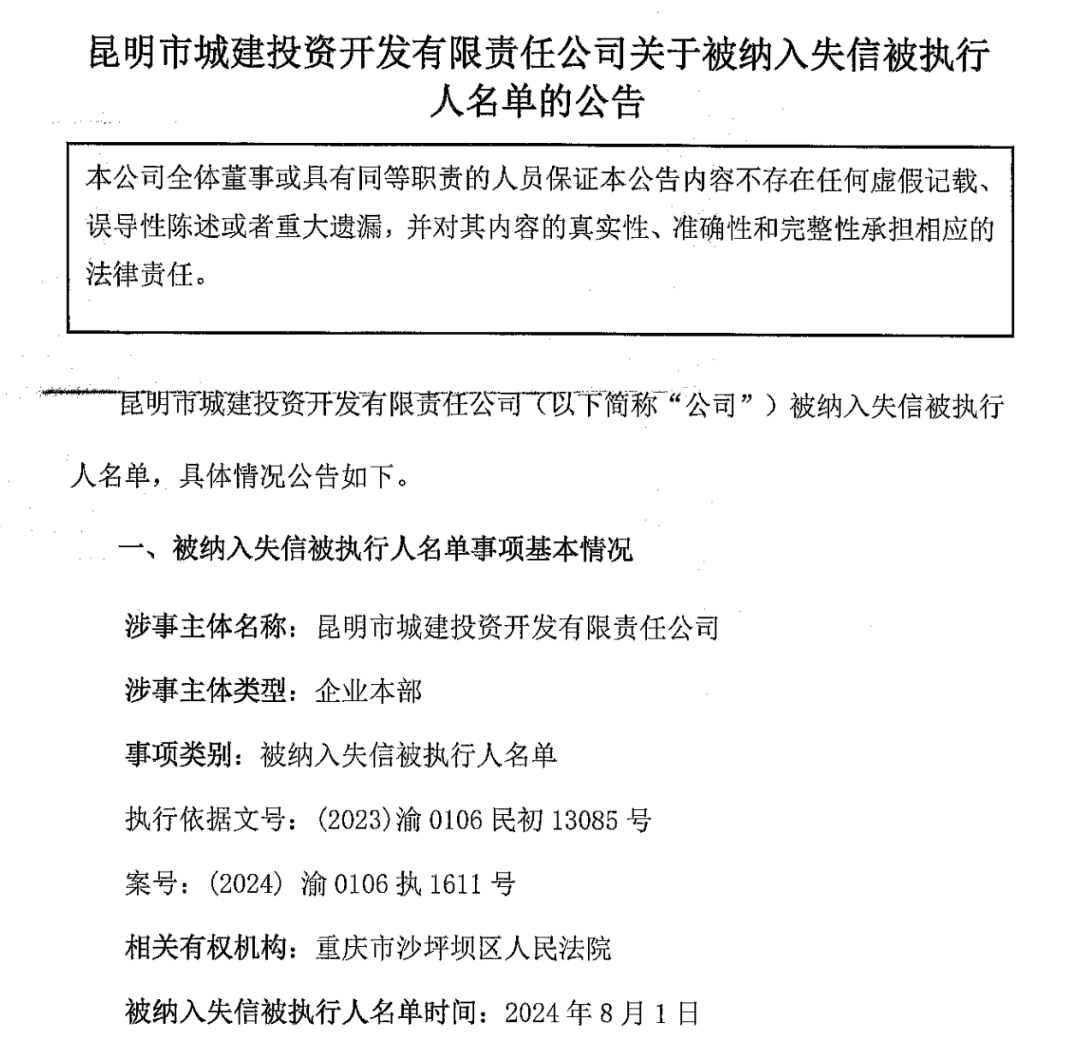
昆明城投还被列入“老赖”名单。
8月9日,昆明城投在北京金融资产交易所发布公告称,公司因未能偿还重庆建工第二建设有限公司垫付款2600万元及相关费用,被重庆市沙坪坝区法院列为失信被执行人,并被查封了20处房产准备进行司法拍卖,同时法定代表人杨晓斌被限制高消费。
昆明市纪委监委10月3日的通报中提到,正风肃纪高压之下,违规收受礼品礼金问题仍然禁而未绝,既反映了“四风”的顽固性、反复性,也警示我们巩固拓展落实中央八项规定精神成果,仍需久久为功,坚决防止反弹回潮。
通报称,要深挖细查“四风”问题背后的利益交换、请托办事等腐败问题,发现一起、查处一起,露头就打、寸步不让。
资料|清风春城 每日经济新闻 云南省纪委监委官网等
【版权声明】本文著作权归政知新媒体独家所有,未经授权,不得转载。
文/北京青年报记者 孟亚旭
编辑/马晓晴

