“杭州30亿私募跑路”事件又坑了两家上市公司。日前,两家上市公司披露“踩雷”信托理财产品引发市场关注,超4亿元信托理财产品存在兑付风险。
11月24日,横店东磁发布公告称,公司购买的3亿元国通信托产品仅收回1375万元,其余可能存在无法按期兑付或全额兑付风险。
11月25日,英洛华发布公告称,公司的全资子公司浙江联宜电机有限公司(下称“联宜电机”)购买的1.2亿元国通信托产品仅收回436.92万元,所购买信托理财产品存在兑付风险。
11月26日,国通信托官方微信公众号发表声明,上述两家公司涉及的信托不设预期收益率,底层资产、咨询服务方等信托要素均由委托人指定我司确定,且设立时我司在信托文件中对底层资产可能存在的风险进行了充分的风险揭示(包括但不限于底层私募基金管理人,咨询服务方存在监管处罚等相关风险)。
两家上市公司披露“踩雷”瑜瑶基金
11月24日,上市公司横店东磁发布公告称,公司于2022年11月22日与国通信托签订了《国通信托·盈瑜一号单一资金信托信托合同》并认购了盈瑜一号。截至本公告披露日,公司已收回1375万元,其余可能存在无法按期兑付或全额兑付的风险,其对公司利润的影响亦存在不确定性。
基本信息显示,该信托理财产品委托人/受益人为横店东磁,购买金额为3亿元(公司自有资金),预计年化收益率为5.5%,产品期限为2022年11月24日至2023年11月24日。资金投向为,主要投资于杭州瑜瑶私募基金管理有限公司(下称“瑜瑶基金”)作为基金管理人发行的瑜瑶私享5号私募证券投资基金。
信用增信上,瑜瑶基金的实控人在信托产品成立时预先打入7500万元劣后资金,作为该产品信用增级。委托人、受托人与瑜瑶基金的实控人三方还签署了《国通信托·盈瑜一号单一资金信托资金支持协议》,由瑜瑶基金的实控人作为信托资金支持权利人,资金支持权利人提供的支持资金计入信托财产,但不计入信托份额。
在信托产品触及预警线或止损线时,资金支持权利人有权选择是否提供支持资金,若其未行使提供支持资金的权利或不能及时、足额提供支持资金导致信托财产发生的损失,由信托财产承担。在信托产品触及预警线或止损线时,若资金支持权利人未能在规定时间内提供支持资金或提供支持资金不足的,委托人有权指令受托人赎回部分或全部信托财产份额。
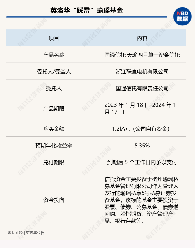
11月25日,另一家上市公司英洛华也披露相关公告。2023年1月18日,英洛华的全资子公司联宜电机与国通信托签署了《国通信托·天瑜四号单一资金信托信托合同》,以闲置自有资金1.2亿元向国通信托认购了“国通信托·天瑜四号单一资金信托”。上述信托理财产品尚未到期,联宜电机已累计收回436.92万元。联宜电机已收到国通信托的临时信息披露公告,提示信托财产变现存在重大不确定。
据了解,该产品的信托资金主要投资于瑜瑶私募作为管理人发行的瑜瑶私享5号私募证券投资基金。信用增信上,联宜电机、国通信托与瑜瑶私募的实控人三方签署了《国通信托·天瑜四号单一资金信托资金支持协议》,由瑜瑶私募的实控人作为信托资金支持权利人。瑜瑶私募的实控人在信托产品成立时预先打入3000万元劣后资金,作为该产品信用增级。
证监会对杭州瑜瑶等私募机构立案调查
11月26日,国通信托发布公告,横店集团东磁股份有限公司和英洛华科技股份有限公司全资子公司浙江联宜电机有限公司委托我司设立的国通信托·盈瑜一号单一资金信托、国通信托·天瑜四号单一资金信托分别于2022年11月24日、2023年1月18日成立,信托规模为3亿元和1.2亿元。
国通信托指出,上述信托不设预期收益率,底层资产、咨询服务方等信托要素均由委托人指定我司确定,且设立时我司在信托文件中对底层资产可能存在的风险进行了充分的风险揭示(包括但不限于底层私募基金管理人,咨询服务方存在监管处罚等相关风险)。
国通信托表示,公司知悉上述信托计划所投底层私募基金出现异常情况后,已及时就相关情况向委托人进行了风险披露,并按委托人指令对底层基金产品进行了赎回操作。同时,我司本着审慎原则,对所有涉及私募基金的业务进行了全面风险排查,并向监管部门进行了报告。
公司严格依照信托文件的约定履行受托人职责,涉及上述信托的投资操作均遵循了委托人的指令及信托合同约定,后续公司将严格按照委托人的指令及信托合同约定采取相应措施,积极维护委托人的合法权益。如有影响我司名誉的行为,我司将保留采取相应法律措施的权利。
据了解,“杭州30亿私募跑路”事件影响深远,涉及多家基金管理机构、托管机构。11月24日,中国证券监督管理委员会(下称“证监会”)官网文章显示,“证监会对杭州瑜瑶、深圳汇盛等私募机构立案调查。”
证监会指出,北京华软新动力私募基金管理有限公司等爆发投资风险后,社会高度关注。我会十分重视,迅速行动,组织证监局、基金业协会等开展核查。初步判断,相关人员控制杭州瑜瑶、深圳汇盛等多家机构,多层嵌套投资,存在虚假宣传、报送虚假信息、违规信披等情形,还可能涉嫌违法犯罪行为。
证监会决定立案调查,从严处理违法违规行为。另据了解,公安机关已经介入,控制涉案人员。证监会将做好沟通衔接,积极稳妥推进风险处置。下一步,证监会将进一步促进行业规范运作,保护投资者合法权益。
编辑/范辉




