党中央、国务院批准建立!申长雨、张建春、陶凯元、宫鸣等,多了新身份
北京青年报政知圈 2023-12-28 20:00

据国家知识产权局官网12月28日消息,日前,党中央、国务院批准建立国家知识产权强国建设工作部际联席会议制度。

政知君注意到,国家知识产权局官网还公布了具体名单。

部际联席会议

新中国成立后,特别是改革开放以来,中央政府经过多轮的行政体制改革,形成了形式多样的部际协调机制。

这两年来,有不少部际联席会议制度相继建立。

比如,去年7月,国办发布了《关于同意建立数字经济发展部际联席会议制度的函》《关于同意建立国务院优化生育政策工作部际联席会议制度的函》;去年8月,国办发布了《关于同意建立行业协会商会改革发展部际联席会议制度的函》。

除了部际联席会议外,政府部门之间设立的协调机制,还有部门协议、议事协调机构等。

成立这些部际联席会议原因很多,其中一个就是单个政府部门无法系统性地解决数量众多的跨部门的公共问题。

国家知识产权强国建设工作部际联席会议制度,意在“加强对知识产权强国建设工作的统筹协调”。

中央关注

知识产权强国建设备受中央关注。

2021年9月,中共中央、国务院印发了《知识产权强国建设纲要(2021-2035年)》。

上述纲要明确,到2035年,我国知识产权综合竞争力跻身世界前列。

从机构改革方案中,也能看出国家对知识产权的关注。

2018年3月,中共中央印发《深化党和国家机构改革方案》,方案明确,重新组建国家知识产权局,由国家市场监督管理总局管理。

2023年3月,中共中央、国务院印发了《党和国家机构改革方案》。方案提到,完善知识产权管理体制。

加快推进知识产权强国建设,全面提升知识产权创造、运用、保护、管理和服务水平,将国家知识产权局由国家市场监督管理总局管理的国家局调整为国务院直属机构。

2020年11月30日,十九届中央政治局就加强我国知识产权保护工作举行第二十五次集体学习。

中共中央总书记习近平提到,我们要清醒看到不足,主要表现为:

全社会对知识产权保护的重要性认识需要进一步提高;随着新技术新业态蓬勃发展,知识产权保护法治化仍然跟不上;知识产权整体质量效益还不够高,高质量高价值知识产权偏少;行政执法机关和司法机关的协调有待加强;知识产权领域仍存在侵权易发多发和侵权易、维权难的现象,知识产权侵权违法行为呈现新型化、复杂化、高技术化等特点;有的企业利用制度漏洞,滥用知识产权保护;市场主体应对海外知识产权纠纷能力明显不足,我国企业在海外的知识产权保护不到位,等等。

习近平指出,要综合运用法律、行政、经济、技术、社会治理等多种手段,从审查授权、行政执法、司法保护、仲裁调解、行业自律、公民诚信等环节完善保护体系,加强协同配合,构建大保护工作格局。

名单公布

如今,经党中央、国务院批准,建立了国家知识产权强国建设工作部际联席会议制度。

政知君注意到,国家知识产权局官网公布了国家知识产权强国建设工作部际联席会议成员名单。

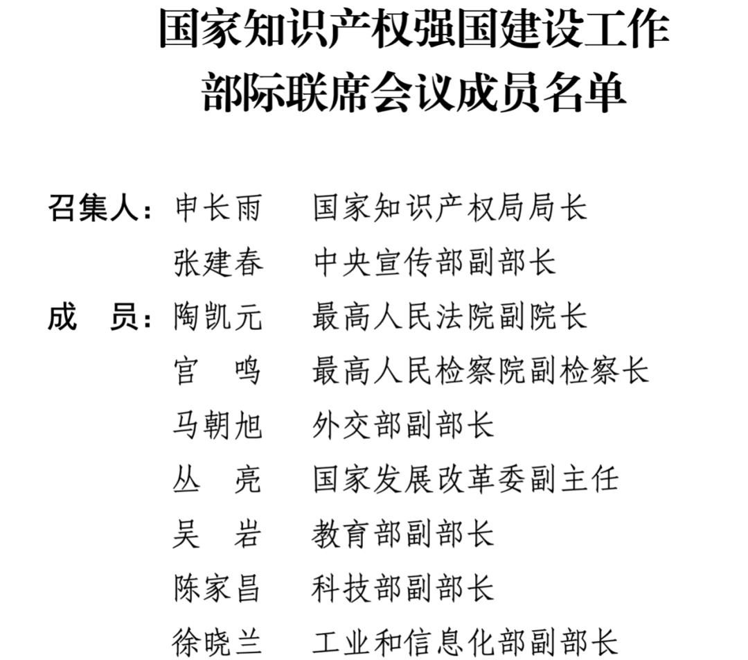
名单显示,国家知识产权强国建设工作部际联席会议的召集人有两位,分别是国家知识产权局局长申长雨、中央宣传部副部长张建春。

申长雨 资料图

国家知识产权强国建设工作部际联席会议的成员有:

最高人民法院副院长陶凯元、最高人民检察院副检察长宫鸣、外交部副部长马朝旭、国家发展改革委副主任丛亮、教育部副部长吴岩、科技部副部长陈家昌、工信部副部长徐晓兰、公安部副部长孙茂利、司法部副部长王振江等。

联席会议由29个部门和单位组成,国家知识产权局为牵头单位。

联席会议的主要职责有统筹协调全国知识产权强国建设工作,组织实施知识产权强国战略。

加强对知识产权强国建设工作的宏观指导;

研究加强知识产权强国建设的重大方针政策,制订知识产权强国建设年度推进计划;

指导、督促、检查有关政策措施的落实,监测评估工作成效;

协调解决知识产权强国建设中的重大问题;

完成党中央、国务院交办的其他事项。

据介绍,联席会议根据工作需要定期或不定期召开会议,原则上每年至少召开一次全体会议,会议由召集人主持。成员单位根据工作需要可以提出召开会议的建议。

资料|新华社 人民网 国家知识产权局官网等

【版权声明】本文著作权归政知新媒体独家所有,未经授权,不得转载。

文/北京青年报记者 孟亚旭
编辑/马晓晴

相关阅读
七方面118项任务 《2025年知识产权强国建设推进计划》印发
央视新闻客户端 2025-05-09
政知|将建国家统一的投诉平台!国务院这一部际联席会议,有新部署
北京青年报政知见 2025-04-02
郑栅洁添新身份!
北京青年报政知见 2024-06-14
“坚决惩处一批违法分子”!李云泽以这一新身份亮相,部署重要行动
北京青年报政知见 2024-04-19
丁薛祥与凯蒂·维达尔会面,有重要信息
北京青年报政知见 2024-04-16
郑栅洁和民企负责人座谈第二天,这一部际联席会议首次全体会召开
北京青年报政知见 2024-04-03
加强知识产权保护促进高效转化运用
法治日报 2024-03-11
国办:同意建立国务院优化生育政策工作部际联席会议制度
中国政府网 2022-08-19
最新评论