伴随着村镇银行改革重组按下“加速键”,2025年初又一中小银行合并案出炉。
常熟银行收购三家村镇银行
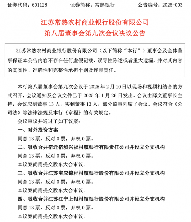
2月10日,常熟农商银行(下称“常熟银行”)发布董事会决议公告称,公司已通过吸收合并3家村镇银行相关议案,分别为宿迁宿城兴福村镇银行(下称“宿城兴福银行”)、江苏宝应锦程村镇银行(下称“宝应锦程银行”)、江苏江宁上银村镇银行(下称“江宁上银银行”)。
公开资料显示,宿城兴福成立于2015年1月15日,注册资本3867.86万元,主发起行为兴福村镇银行股份有限公司,持股比例67.08%。截至2024年12月31日,宿城兴福总资产112005.4万元,总存款85730.32万元,总贷款99789.46万元,不良率1.30%,拨备覆盖率232.2%。
宝应锦程成立于2013年1月21日,注册资本10000万元,原主发起行为成都银行股份有限公司。截至2024年12月31日,宝应锦程总资产76934万元,总存款62222万元,总贷款50109万元,不良率2.35%,拨备覆盖率286.55%。
江宁上银成立于2012年5月24日,注册资本20000万元,主发起行为上海银行股份有限公司,持股比例51%。截至2024年12月31日,江宁上银总资产32125.13万元,总存款8544.26万元,总贷款12946.27万元,不良率0.62%,拨备覆盖率1082.76%。
根据公告,常熟农商银行吸收合并宿城兴福、宝应锦程、江宁上银100%股权,吸收合并完成后,该行将解散并注销宿城兴福、宝应锦程、江宁上银独立法人资格,并将其改设为宿城支行、宝应支行、江宁支行。宿城兴福、宝应锦程、江宁上银的全部业务、财产、债权债务以及其他各项权利均由常熟农商银行依法承继,附着于其资产上的全部权利和义务亦由该行享有和承担。
近年来,伴随着改革化险驶入“快车道”,农村中小银行吸收合并案例频现。据北青金融不完全统计,2024年至今,涵盖河北、山东、湖南、湖北、辽宁、四川、内蒙古、陕西、天津、北京等多个省市的近百家村镇银行先后被股份制银行、城商行兼并重组。
去年11月,常熟银行还曾获监管批复,同意其吸收合并江苏丹徒蒙银村镇银行股份有限公司。而据常熟银行在2024半年报和2024年12月投资者关系活动记录,该行表示将抓住发展机遇,积极稳妥推进村镇银行收购兼并工作。“积极响应国家金融监督管理总局对村镇银行改革发展要求,通过吸收村镇银行并改设分支机构,完善我行区域布局,进一步扩大我行普惠金融的服务范围。”
而在此次的公告中,常熟银行提到通过本次吸收合并,能够进一步扩大展业区域,为未来发展提供更广阔的空间。根据常熟银行2024年半年报,截至去年上半年,该行通过其投资管理行——兴福村镇银行间接控股了34家村镇银行,其中30家由常熟银行发起设立,4家通过企业合并控制。从地域来看,江苏省内10家,云南省内10家,河南省内6家,湖北省内5家,海南省2家,广东省1家。
数据显示,报告期内,该行旗下村镇银行总资产为609.80亿元,增幅15.15%;总存款529.27亿元,增幅20.37%;总贷款434.95亿元,增幅4.53%。
此外,上述村镇银行的总营收为4.07亿元,占比7.40%;整体不良率1.08%,较2024年年初上升0.11个百分点;拨备覆盖率316.96%,较2024年年初下降22.76个百分点。
非息业绩支撑高增
公开资料显示,常熟银行改制成立于2001年11月28日,是全国首批组建的股份制农村金融机构,于2016年9月30日,正式在上海证券交易所挂牌上市。根据该行披露的2024年三季报,报告期内,常熟银行总资产3627.43亿元,较上年末增长8.46%,同比增长10.44%。
同期,资产规模相当的上市城商行厦门银行资产总额达到4032.76亿元,较上年末增长3.23%,同比增长6.50%,增速不及常熟银行;放眼“长三角”地区14家上市城农商行,常熟银行总资产虽然并非第一梯队,但同比增速位居第六,仅次于杭州银行、江苏银行等几家“优等生”。
经营能力方面,2024年前三季度,常熟银行实现营业收入83.7亿元,同比增长11.3%;实现归母净利润29.76亿元,同比增长18.17%,同期资产规模相当的厦门银行实现营业收入41.61亿元,同比下降3.07%;实现净利润20.11亿元,同比下降6.11%,规模和增速均被常熟银行碾压。
而放眼同样位于长三角地区的上市城农商行,常熟银行的营业收入和净利润的规模虽然位居第八(第一江苏银行营业收入623.03亿元,净利润282.35亿元),但营收和净利的同比增速却稳居区域第二,其中,营收同比增速仅次于瑞丰银行(14.67%),净利润同比增速仅次于杭州银行(18.63%)。
拆分营收数据可以发现,报告期内,常熟银行实现利息净收入69.03亿元,同比增长6.15%;非利息净收入中,手续费及佣金收入2.76亿元,同比增长59.03%,主要原因是“代理业务手续费收入增加”;投资收益13.39亿元,同比增长92.54%,主要原因是“交易性金融资产等投资收益增加”,其中以摊余成本计量的金融资产终止确认产生的收益1.06亿元,同比增长379.24%。
资产质量方面,截至2024年9月末,常熟银行不良贷款总额18.55亿元,较上年末增长1.82亿元;不良贷款率0.77%,较上年末上升0.02个百分点,与紫金银行并列“长三角”14家上市城农商行中不良率增长的2家上市农商行;此外,报告期内,该行拨备覆盖率528.4%,较上年末下降9.48个百分点。
文/北京青年报记者 范辉 孟思雨
编辑/ 范辉


